网站首页
创业课程
NEW
VIP会员
免费下载
加盟网站
日入2K
发布
开通会员
开通学期会员
全站资源免费下载
后续更新资源免费
幼儿园到高中资源大全
VIP用户专属微信客服
开通学期会员
开通长期会员
全站资源免费下载
后续更新资源免费
免费代找需要的资源
VIP用户专属微信客服
开通长期会员
登录
注册
网站首页
创业课程
NEW
VIP会员
免费下载
加盟网站
日入2K
开通会员 尊享会员权益
登录
注册
找回密码
一年级
第2页
排序
更新
浏览
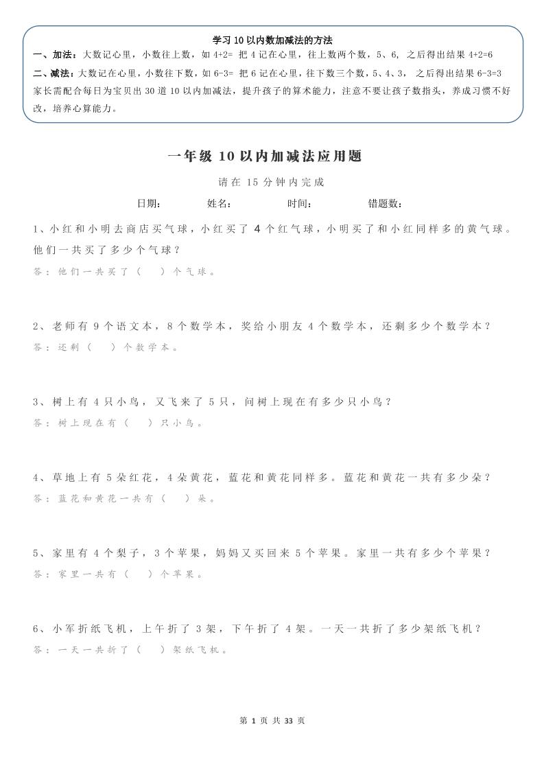
【2025秋新版】一年级上数学应用题100道(高难度)
56天前
1300
29
一年级上语文看拼音写词语
57天前
1290
27
新一上语文1-8单元默写通关训练(16页)
1个月前
960
57
新一上语文拼音前后鼻韵母和平翘专练(含答案40页)
1个月前
830
59
计算大作战!一上数学加减法计算训练卡(1000题)
1个月前
888
59
25学年一上语文第三单元拔尖测试卷(含答案5页)
1个月前
916
54
25一上语文第三单元测试
1个月前
1835
29
25学年一上语文第三单元综合素养评估卷(含答案5页)
1个月前
1384
23
25学年一上语文第三单元综合测试卷(含答案5页)
1个月前
1770
20
25学年一上语文第三单元达标测试卷(含答案5页)
1个月前
1415
23
【默写-识字表】2025年一年级上册语文(含答案
1个月前
1570
30
25一上数学第三单元拔尖测试卷
1个月前
1359
27
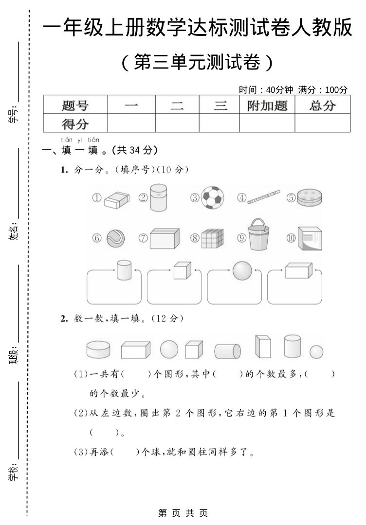
一年级上数学第三单元测试卷《人教版》
1个月前
1409
24
新一上语文拼音拼读专项练习20天(20页)
1个月前
1456
24
新一上语文仿写句子训练小纸条(含答案10页)
1个月前
1734
25
新一上语文看图写拼音小纸条30天(15页)
1个月前
1875
26
新一上数学10以内口算题【每日一练】8页
1个月前
1523
22
新一上语文全册看拼音写词语(含答案39页)
1个月前
1729
20
新一上语文词语必考类型(ABB、ABAB、AABB、ABCC、AABC、ABAC、ABCB类词语)17页
1个月前
1769
23
25秋新一上数学必背重点晨读晚默(人教版14页)
1个月前
1658
20
25学年一上语文第二单元达标检测卷-字母游乐园(含答案5页)
1个月前
1289
20
新一上数学计算每日一练小纸条20天(10页)
1个月前
1878
21
25新一上语文笔画笔顺每日一练(8页)
1个月前
1491
21
25版一上语文全册每课一练(含答案32页)
1个月前
1502
23
25学年一上语文第二单元综合素养卷-单韵母(含答案5页)
1个月前
1525
29
新一上语文拼音拼读天天练16课彩色版(16页)
1个月前
1764
28
一上数学-看图列式计算练习小卡片6页12天
2个月前
1328
25
一上数学能力冲刺检测卷3几何、位置、钟表
2个月前
1396
27
一年级数学上册重要知识点大全(答案版)
2个月前
1463
20
一上数学元角分计算专项练习1000题
2个月前
1800
29
上一页
1
2
3
4
…
7
下一页
在手机上浏览此页面
登录
没有账号?立即注册
用户名或邮箱
登录密码
记住登录
找回密码
登录
注册
已有账号,立即登录
设置用户名
设置密码
重复密码
注册