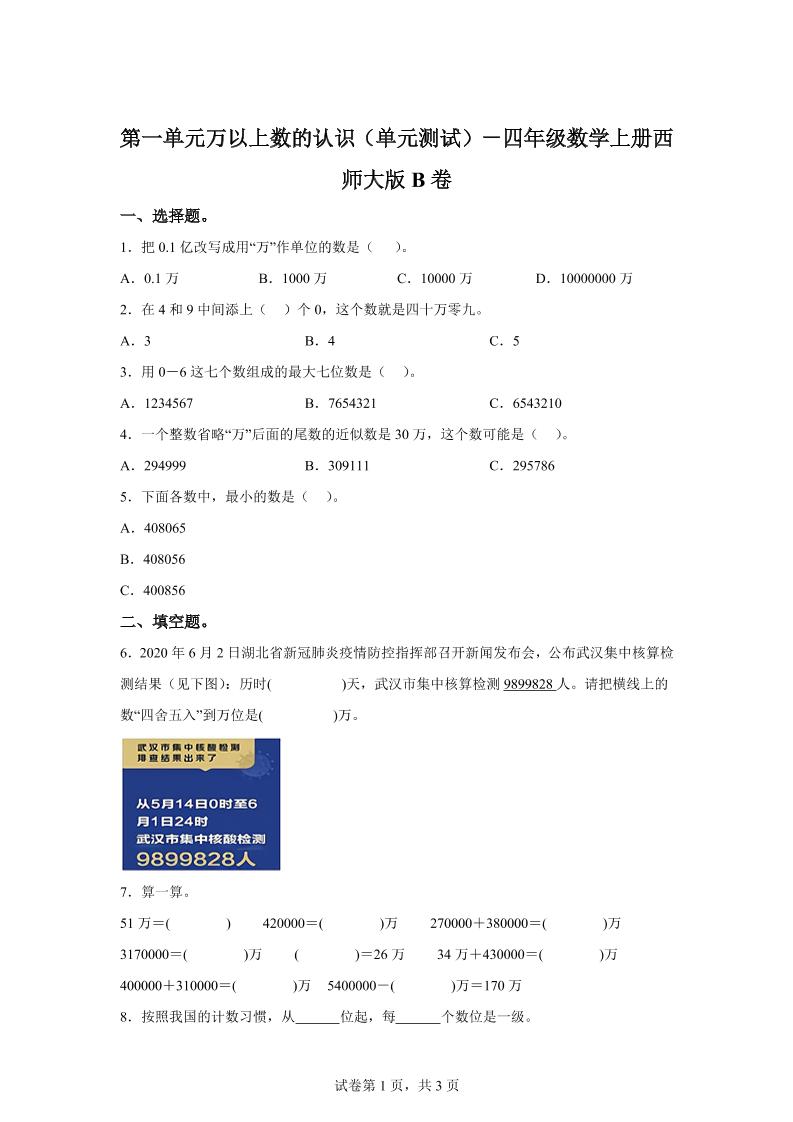
西师大版数学四年级上册第一单元《万以上数的认识》单元测试卷(B卷)mtr0304个月前更新关注私信138928西师大版数学四年级上册第一单元《万以上数的认识》单元测试卷(B卷)此内容为免费资源,请登录后查看学分0 登录查看免费资源 ——预览已结束,还剩7页未读——开通会员后可免费下载高清完整文档 © 版权声明本站所有资源来源于互联网和网友投稿,如有任何问题请联系客服微信mtr080处理THE END数学 喜欢就支持一下吧点赞28 分享QQ空间微博QQ好友海报分享复制链接收藏