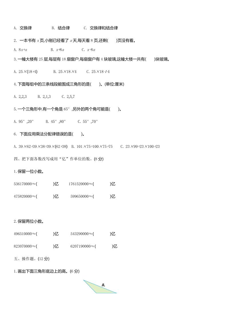
四上54制青岛版数学期中检测(A)mtr03048天前更新关注私信158426四上54制青岛版数学期中检测(A)此内容为免费资源,请登录后查看学分0 登录查看免费资源 ——预览已结束,还剩3页未读——您已获得此文档下载权限,请点击底部下载完整文档 © 版权声明本站所有资源来源于互联网和网友投稿,如有任何问题请联系客服微信mtr080处理THE END四年级数学 喜欢就支持一下吧点赞26 分享QQ空间微博QQ好友海报分享复制链接收藏